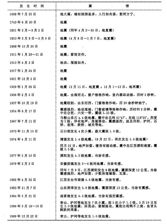
当涂地处扬州——铜陵断裂带中段,宁芜火山岩断陷盆地南段,还受境内次一级构造带(方山——小丹阳断裂、铜井——小丹阳断裂、采石——小丹阳、马鞍山——连珠山张性断裂)制约,且受茅山断裂、郯庐大断裂的影响。根据国家地震局1978年出版发行的《中国地震裂度区划图》,县境属6度或6度以上地震区。
自有记载以来,县境曾发生5次破坏性地震,分别是1585年2月6日的巢县5.5级地震、1743年6月30日的泾县5级地震、1967年7月11日的采石4.6级地震、1974年4月22日的溧阳5.5级地震、1979年7月9日的溧阳6级地震,余各次多属受地震波影响而产生的有感或轻度破坏性地震。
当涂地区地震情况表
