当前日期:

目录

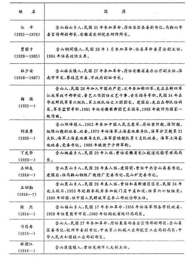
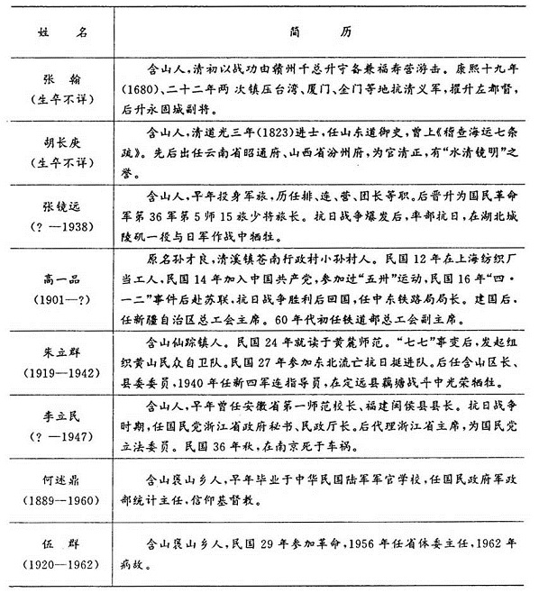
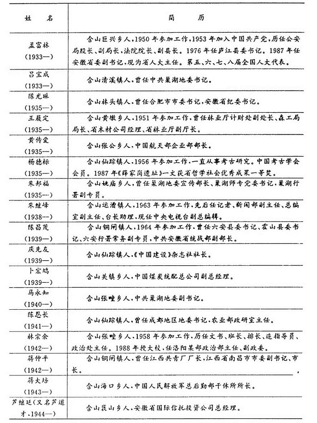
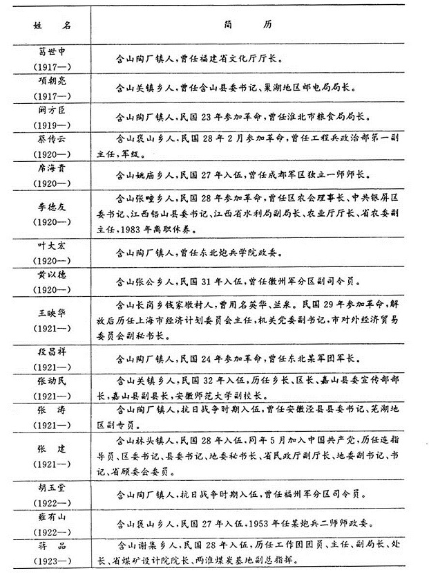
一、军政界






二、科技界

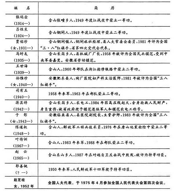
三、功臣、标兵

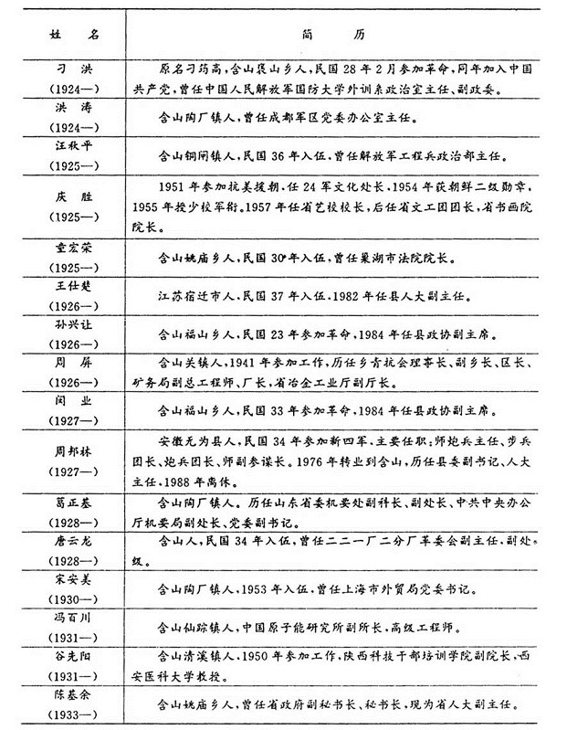
四、劳动模范





上一篇:第一节 人物传
下一篇:第三节 名 录
平台声明

平台收录的姓氏家族文化资料、名人介绍,各地方志文献,历史文献、农业科技、公共特产、旅游等相关文章信息、图片均来自历史文献资料、用户提供以及网络采集。如有侵权或争议,请将所属内容正确修改方案及版权归属证明等相关资料发送至平台邮箱zuxun100@163.com。平台客服在证实确切情况后第一时间修改、纠正或移除所争议的文章链接。

族讯首页

姓氏文化

家谱搜索

个人中心